
次世代AI
消費者調査
事例
要登録
次世代AI消費者調査事例
数ヶ月の調査を数時間に短縮。AIペルソナが「深層心理」を暴き、意思決定のコストと精度を劇的に変える導入ガイド
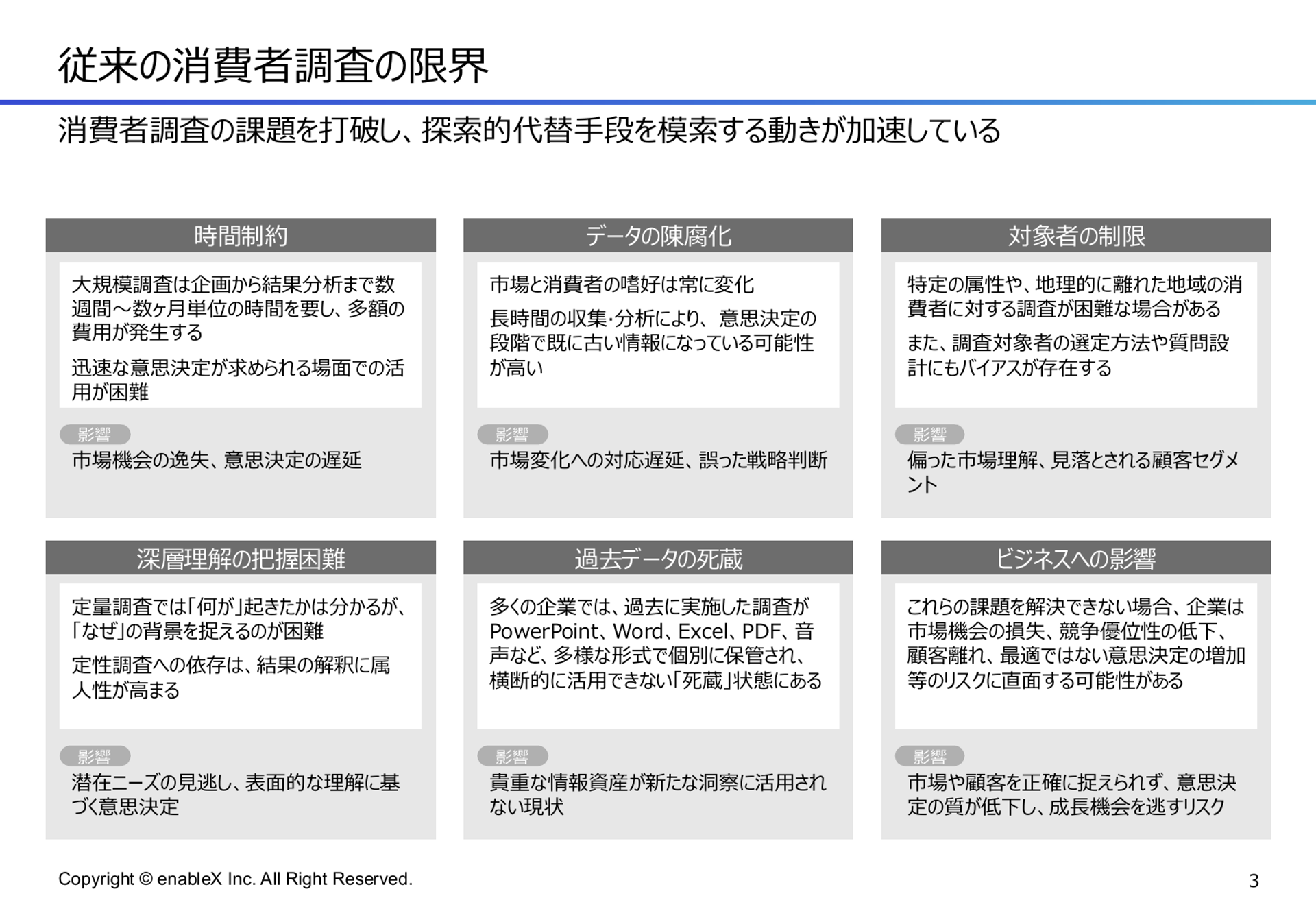
AIペルソナ(仮想消費者モデル)により、従来数週間〜数ヶ月かかっていた調査期間を数時間〜数日に短縮。調査コストを最大70%削減
LLM・NLP・感情分析を活用し、定量調査では得られない潜在ニーズや言語化困難な感情を深層から抽出。「なぜ」の背景を多角的に把握
購買履歴・過去調査・インタビュー記録・SNS公開データなど多様なデータを4ステップで統合し、高精度な仮想消費者モデルを生成
過去に死蔵されていた断片的な調査データを統合・学習し、知見として再活用。企業のデータ資産を最大限に活性化
地理的・属性的制限を超えた多様な消費者セグメントへの調査が可能となり、見落とされていた顧客層の発見と精度の高い市場理解を実現
Sample pages
![[06] 次世代AI消費者調査事例 - 1ページ目](https://cdn.sanity.io/images/as1n7ca4/production/a261a3b2b9601c155b444233ca8a3edc9fb13d7d-1625x1125.png?w=1920&auto=format&q=85&fit=max)
![[06] 次世代AI消費者調査事例 - 2ページ目](https://cdn.sanity.io/images/as1n7ca4/production/8e8182dc961d70857c9cbad4e6b923b422766f21-1625x1125.png?w=1920&auto=format&q=85&fit=max)
![[06] 次世代AI消費者調査事例 - 3ページ目](https://cdn.sanity.io/images/as1n7ca4/production/67ee693eb76826577b805749059d28abf906a9b8-1625x1125.png?w=1920&auto=format&q=85&fit=max)
![[06] 次世代AI消費者調査事例 - 4ページ目](https://cdn.sanity.io/images/as1n7ca4/production/3c337ffc0c43b226650462f1d2ed926fbc50dfc9-1625x1125.png?w=1920&auto=format&q=85&fit=max)
クリックで拡大表示
こんな方におすすめ
消費者調査に数週間〜数ヶ月かかっており迅速な意思決定が困難なマーケティング責任者
定量調査で「何が起きたか」は分かるが「なぜ」の深層理解が得られていないリサーチ担当者
過去の調査データが死蔵状態で横断活用できていないデータ・インサイト部門
グローバル・地理的多様性のある消費者セグメントを調査対象にしたい新規事業担当者
調査コストを削減しながら深い消費者インサイトを得たいCMO・マーケティング戦略担当者
資料概要
数ヶ月の調査を数時間に短縮。AIペルソナが「深層心理」を暴き、意思決定のコストと精度を劇的に変える導入ガイド
市場の激変や高額な調査費用に悩むマーケティング担当者様必見です。本資料では、AI技術で再現した仮想消費者「AIペルソナ」を活用し、従来数ヶ月を要した調査を数時間に短縮する手法を解説します。死蔵データの構造化プロセスから、潜在ニーズの抽出、飲料メーカー等での成功事例まで網羅。バイアスを排除した客観的なインサイトで、新商品開発や広告戦略の精度を劇的に高める次世代調査の最前線がわかる一冊です。
Written by

AI導入に関するご相談
enableXのプロフェッショナルが、御社の課題に合わせた最適なソリューションをご提案いたします。

